成立于2009年,注冊資金伍仟萬元,年產值過億元,主要從事大、中型工業、民用、商用建筑的室內裝修、 中央空調、通風、熱水、潔凈、建筑智能化工程的設計、施工、調試、維護一體化工程總承包服務, 在高效制冷機房領域取得了多項技術成果,擁有諸多自主知識產權產品和技術,實施落地一批先進的示范項目, 并在2017年、2020年、2023年連續被授予“廣東省高新技術企業”。
公司擁有裝修、暖通、制冷、潔凈、電氣、電子信息、計算機、網絡工程、技術經濟等各專業的技術及管理人才50余人, 其中高級職稱8人,中級職稱16人,國家注冊工程師2人,國家注冊一、二級建造師10人, 具有建筑機電安裝工程一級資質、電子與智能化工程二級等專業承包資質, 具有廣東省公安廳頒發的安全技術防范系統設計、施工、維修資質。

機電安裝一級資質

裝修、智能化二級資質
2019藍天杯高效制冷機房優秀工程.
2021藍天杯高效制冷機房優秀工程.
中國建筑節能年度發展研究.
中美清潔能源聯合研究中心.
具備高效制冷機房設計、顧問、施工、調適運維全過程服務能力,
專業團隊、專業服務.
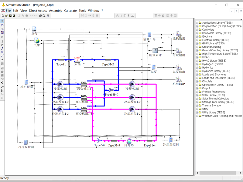
?基于DesignBuild的負荷模擬.?基于TrnSYS18的制冷機房能效模擬. ?基于CFD的冷卻塔散熱模擬. ?基于全生命周期的空調系統優化設計
?一級建造師領銜的專業管理團隊.?高級技工領銜的專業施工班組.?智能高效的施工機械.?先進精湛的施工工藝
?高效制冷機房智能群控系統. ?高效制冷機房智慧運維管理系統. ?高效制冷機房自動報警系統 ?高效制冷機房能效診斷系統

CFD仿真分析

能效模擬仿真

BIM應用

智慧能源運維管理平臺
工業, 商業, 辦公, 酒店
專項設計,精細施工,深度調適,專業運維
高效制冷機房全過程顧問服務, 高效制冷制冷機房專項設計, 為客戶提供全過程的標準高效機房顧問服務,包括設計、設備選型、施工督導、調試驗收、運行維保和能效質保
根據建筑物的性質、特點,選擇合適的空調系統類型和方案,計算空調冷負荷和采暖熱負荷,選擇合適的冷源設備,選擇合適的空調末端處理設備,繪制中央空調系統的圖紙,編制設計說明書、設備清單、工程量清單等.
針對建筑的使用功能和智能化、信息化的需求,綜合運用各種智能化技術和設備,對建筑的通信網絡、綜合布線、安防監控、會議系統、時鐘系統、物業管理等子系統進行方案設計、初步設計、施工圖設計和深化設計.
根據高效制冷機房的設計方案,編制施工圖紙、施工組織設計、施工預算等文件,負責設備采購、運輸、安裝、調試、試運行等工作,負責智能控制系統和能耗能效評價系統開發及調試,施工現場管理,協調各專業施工人員,解決施工中的技術問題和難點.
根據中央空調工程的設計方案,編制施工圖紙、施工組織設計、施工預算等文件,申請相關審批和備案,設備采購、運輸、安裝、調試、試運行等工作,施工現場管理,協調各專業施工人員,解決施工中的技術問題和難點.
根據智能化工程的施工圖紙,進行施工組織設計、施工進度計劃、施工安全措施等文件的編制和審批,設備、材料的采購、驗收、安裝及調試,管線敷設、設備安裝、元件布置等現場施工作業,按照設計圖紙和施工規范進行操作.
致力于高效制冷機房及大型中央空調系統高能效運行.
案例圖片 案例視頻
廣東、湖北、重慶、貴州、湖南、江西、江蘇、上海
行業分布:生物制藥,電力電子, 新能源, 商業綜合體, 高端辦公, 五星酒店
高效制冷機房、水蓄冷系統、冰蓄冷系統、智慧控制系統、云管理平臺,
更節能,更環保
珠海富藍克建設工程有限公司. 竭誠為您服務,
業主的肯定是我們最大的榮耀
辦公地址:廣東省珠海市高新區金園一路6號智能制造加速基地1棟9層
歡迎致電垂詢
業務電話:18025083899 李工(微信同號)
服務熱線:0756-2528877